![]() |
| [ На главную ] -- [ Список участников ] -- [ Правила форума ] -- [ Зарегистрироваться ] |
| On-line: |
| Gauss2k - gauss gun у тебя дома / Электроника и Электротехника / АРХИВ ПОСТОВ раздела "Электроника и Электротехника" |
| Страницы: << Prev 1 2 3 4 5 ...... 34 35 36 37 Next>> |
|
| Автор | Сообщение |
|
Llevellyn без пароля Гость |
Добавлено: 01-10-2004 20:38 |
| Поднял строчник от лампового телика ТВС-90ЛЦ2. Одну обмотку, с кучей выводов, выкинул нахуй, другая 4 вывода - один 4 ома, другой 1200. Сделал всё по схеме на хакере - хуй ты там! дуга не больше миллиметра. У кого есть такой строчник,подскажите чё делать | |
|
Llevellyn гроссмейстер Группа: Участники Сообщений: 197
|
Добавлено: 03-10-2004 00:59 |
| Достал УН 9/27 из телика, незнаю ё с ним делать. Там 5 выводов: 4 толстых и 1 тонкий. Подскажите чё куда подключать и какие у него параметры | |
|
jab магистр Группа: Модераторы Сообщений: 4243
|
Добавлено: 04-10-2004 09:57 |
| Имеет значение сколько витков у тебя в первичке, каким проводом и на какое напряжение расчитывал... Может ты первичку не так намотал. | |
|
Llevellyn без пароля Гость |
Добавлено: 05-10-2004 21:18 |
| дык скажите как её рассчитать, если напряжение, к-рое подаю на транзистор 24в ампер скока незнаю. А ещё как рассчитать и спаять делитель напряжения? если сопротивление вольтметра незнаю(нечем мерять) | |
|
Llevellyn без пароля Гость |
Добавлено: 05-10-2004 21:20 |
| и ещё как зависит длина дуги от силы тока? | |
|
jab магистр Группа: Модераторы Сообщений: 4243
|
Добавлено: 06-10-2004 09:18 |
|
Ээ.. как посчитать не могу сказать, формула есть (справочника нет под рукой, а искать харит). Нужно знать индуктивность катушки и посчитать какой ток будет на проводе... ток не должен привышать допустимого для этого сечения, а то будет очень нагреваться. Если слишком малы ток, то не будет достаточной плотности магнитного поля и на выходе будет тожу хуйня. Хотел тебе сказать как я расчитываю, но у тебя замерять нечем. Первичку мотаешь, а вторичку расчитывать (писали в справочниках блин) виток накинул и померял напряжение, потом наматываешь столько витков сколько нужно напряжение на выходе... таким вот макаром. Согласен что дурацкий способ, но простой до безобразия. В твоем случае он все равно не проканает, потому как ты не понижающий транс делаешь, а берешь уже готовую катушку. Короче, чувак! Там считать достаточно сложно.. не парься а зайди на: http://cityradio.narod.ru/raschet.html и скачай себе программку для расчетов. Можешь ещё зайти инфы почитать: http://sterr.narod.ru/ Извиняюсь за сумбур мыслей.. плохо себя чувствую...
|
|
|
jab магистр Группа: Модераторы Сообщений: 4243
|
Добавлено: 06-10-2004 09:22 |
| Длинна дуги зависит от напряжения, а не от силы тока! | |
|
Llevellyn гроссмейстер Группа: Участники Сообщений: 197
|
Добавлено: 07-10-2004 00:16 |
| Чёто у меня дома завалялось штук 10 колонок от телика. Хочу сделать звук 6.1 тока нужны усилки. Подскажите линки на схемы нормальных усилков | |
|
jab магистр Группа: Модераторы Сообщений: 4243
|
Добавлено: 11-10-2004 09:55 |
|
Нормальные усилки.. так, счас подумаю! У меня есть, но дома... принесу через неделю наверно или может раньше. Проверенно на 100% сам собирал. А вообще что может быть проще? Дифкаскад и два плеча в противофазе. Дифкаскад сравнивает выходное напряжение с нулем и не дает ему расплыться... Если харит собирать из рассыпухи, то можешь на базаре купить уже готовые зборки на микрухах (все таки 6 усилков нужно делать). Как по мне, так лучше самому делать. Если немного потерпеть можешь, то кину схему. |
|
|
Llevellyn гроссмейстер Группа: Участники Сообщений: 197
|
Добавлено: 15-10-2004 23:52 |
| кидай на llevellynn@mail.ru или выкладывай тута | |
|
Grigory Группа: Участники Сообщений: 1 |
Добавлено: 16-10-2004 18:56 |
|
to jab: можешь написать, как ты из делфей lpt управлял? На ассемблере чтоли? И там вроде под 2000 и под ХР просто так низзя портами управлять... |
|
|
jab магистр Группа: Модераторы Сообщений: 4243
|
Добавлено: 18-10-2004 10:23 |
| Верно! на асме! А для 2000 есть свой способ! Напишу позже... Хотя, что тут писать. В нэте валом инфы, все уже написали до нас. | |
|
ADF без пароля Гость |
Добавлено: 19-10-2004 13:34 |
- а если сила тока будет маленькая, то дуги будет просто не видно
|
|
|
vugluskr бывалый Группа: Участники Сообщений: 33 |
Добавлено: 20-10-2004 19:35 |
| Darova! а какая микруха лучше звучит: TDA7294 или LM3886? | |
|
jab магистр Группа: Модераторы Сообщений: 4243
|
Добавлено: 22-10-2004 10:49 |
|
я тебе на мыльник кину сегодня! Там место двух выходников в паре ставь один КТ827А он уже парный и мощный (по одному транзюку в верхнее и нижнее плечо)! Питание можешь смело 32 вольта давать хотя номинал 22. Настраивать советую на 22 вольта, что бы транзюки не пожечь, а потом заменить на 32. Ну там кондюки ессесно на большее напряжение ставь. Питание двухполярное, не путать с однополярным (+22 / средняя точка / -22)!!! Средняя точка это и есть минус для колонки (не знаю насколько ты разбираешся в усилителях, но сказал на всякий случай). Будут вопросы пиши мелким почерком! |
|
|
ADF без пароля Гость |
Добавлено: 26-10-2004 10:16 |
| В интернете по ДУ микрухам есть огромные таблицы, где все их характеристики указываются. Причем есть такие микрухи, которым и оконечный каскад-то не нужен, главное на радиатор получше прикрутить! | |
|
jab магистр Группа: Модераторы Сообщений: 4243
|
Добавлено: 27-10-2004 14:38 |
у меня есть одна такая микруха.. 4х100Ват на канал. Такая себе микросхемка размером с магнитофонную касету.
|
|
|
vugluskr бывалый Группа: Участники Сообщений: 33 |
Добавлено: 28-10-2004 19:26 |
|
А эта 4x100вт случайно не STK-шка какая нибудь? А на счёт описалова в инете смотреть... времени нет все форумы и описалова читать... Ну, мож кто-нибуд собирал, знает, вот и поделился бы. |
|
|
jab магистр Группа: Модераторы Сообщений: 4243
|
Добавлено: 29-10-2004 09:49 |
| http://home.s-planet.de/t.dauner/7293/TDA7293.PDF | |
|
jab магистр Группа: Модераторы Сообщений: 4243
|
Добавлено: 29-10-2004 09:49 |
| херня эти микрухи... | |
|
Ailer гроссмейстер Группа: Участники Сообщений: 152 |
Добавлено: 31-10-2004 16:03 |
|
Здравствуйте, товарищи =) Опосля долгого молчания я снова с вами. Сегодня удалось осуществить сабж! Самое прикольное - что включение в этот самый провод резистора на 91 Ком почти не влияет на работу нашрузки!!! Интересует кого такая технология?
|
|
|
jab магистр Группа: Модераторы Сообщений: 4243
|
Добавлено: 01-11-2004 10:15 |
|
ВЧ высоковольтный генератор к проводку (проводок работает как волновод), а на конце 2 диода высокочастотных. Может другая схема?
|
|
|
jab магистр Группа: Модераторы Сообщений: 4243
|
Добавлено: 01-11-2004 10:16 |
| ИМХО потери на излучение большие. | |
|
Ailer гроссмейстер Группа: Участники Сообщений: 152 |
Добавлено: 01-11-2004 12:47 |
| Нет, схема другая. По Теславским принципам. Нагрузка - обычный сетевой блок питания. Потери на излучение небольшие, ибо там всего 40 КИЛО герц. | |
|
Kerseal Группа: Участники Сообщений: 3 |
Добавлено: 02-11-2004 20:41 |
|
Хы, блин! Тока щас наткнулся на этот топик на форуме, я тут вобще-то давно трусь... Чтобы сразу все разъяснить, статья эта была сдуру написана на каникулах после сборки и удачных тестов. Да и интересную идею они подали насчет оплаты статей... :) Строчник я спер у деда из ящика, не знаю из какого он телика, но лет 60 ему точно есть(строчнику)! Кстати он у меня недавно сгорел, так что щас тоже ищу достойную замену. Главная проблема с транзистором, это охлаждение. В конечном счете мне пришлось поставить на него радиатор с вентилятором. Питаю я его от допотопного зарядного устройства для аккумуляторов, на выходе которого 12В. Сила тока регулируется. Для описания его мощности приведу пример: ПРИ КРАТКОВРЕМЕННОМ ЗАКОРАЧИВАНИИ ЕГО НА МАЛЕНЬКИЙ СОЛЕНОИД, КУСОЧЕК ГВОЗДЯ УЛЕТАЕТ НА 2-3 МЕТРА ПРИ СТРЕЛЬБЕ ПОД УГЛОМ ОК. 10 ГРАДУСОВ. БЕЗ ВСЯКИХ КОНДЕНСАТОРОВ!!! Насколько я понял у вас у всех плохой источник энергии, потому и дуга маленькая. К слову, у меня она около 2см. красно-оранжевого цвета. Я мерял частоту с помощью рядом лежащей катушки в несколько витков. И наконец главное, где вторичка? Отвечу так. Посмотри на свой строчник внимательно, а теперь интуитивно прикинь, где больше витков и где провод тоньше, там и будет многослойная вторичка. Если одна катушка запечатана в пластик, это первичка, ее тоже в принципе можно использовать, но напряжение будет меньше, сила тока - больше, дуга меньше, некрасивее, будет злобно зуззать (именно "ЗуЗЗать":)) и т.д. Кстати, нормальная дуга практически бесшумна! Еще прикол, как работает схема узнал уже после, где-то в сентябре :) Рассказывать мне влом, поищи в инете "блокинг-генератор" Она еще в часах электронных используется для свечения. Ну и под завязку, идея: А что если смотать из фольги несколько(или один, но большой) кондеров и подцепить к этому генератору с умножителем, а потом замкнуть на гаусс? --------------------- Как было испытано мною, из данной девайсины получится неплохая охранно-ожоговая система, например для ручки двери или незаземленного забора. Также выходного напряжения и его свойства(малые потери в проводах) будет вполне достаточно, чтобы запустить в телефонную линию, вражескую электрическую сеть или кнопку дверного звонка, предварительно заземлив один провод. Последствия данной диверсии, думаю, объяснять не надо. Неплохой озонатор из него еще кстати получается. Напоминаю, озон образуется при преодолении дугой диэлектрического препятствия. Например стекла. Щас собираюсь сделать транс Тесла и запитать его этим генератором. |
|
|
Ailer гроссмейстер Группа: Участники Сообщений: 152 |
Добавлено: 03-11-2004 08:39 |
| Если смотать несколько кондеров из фольги, то вполне возможно что их будет время от времени весело прошивать =) | |
|
Anonymous Гость |
Добавлено: 03-11-2004 10:12 |
|
Привет. Хотелось бы услышать мнение участников форума по следующему вопросу. Возможно кто-то где-то встречал реальные схемы или идеи по этому поводу, просьба дать ссылочку. Все известен принцип работы детекторного радио приемника. Приемника, работающего от энергии волны. Т.е. никаких источников энергии в нем нет. Как известно, нет никаких проблем с преобразованием переменного тока в постоянный. В связи с этим есть идея реализовать некоторое кол-во таких модулей, и собирать при этом полученную энергию, скажем ионистором или аккумулятором. Исзестная схема радио ярлыков RFID (которая в настоящее время получает распростанение) в ярлыках использует именно этот подход. Мы имеет кучу станций в СВ диапазоне, можно выбрать наиболее сильные и построить такой модуль. Странно, что я в интернете так и не смог найти такие схемки (кроме одной, автор заявлял, что на расстоянии нескольких миль от 150кВт радио станции СВ диапазона с ипользованием аккумуляторной батареи 12в на 220мАч получил неплохой источник энергии при длине антены около 50 метров)... Может, кто интересовался данным вопросом, покините ссылки или информацию по данному вопросу. С уважением Vector |
|
|
Anonymous Гость |
Добавлено: 03-11-2004 10:14 |
|
Привет, можешь поделиться своей схемкой.. Vector |
|
|
Ailer гроссмейстер Группа: Участники Сообщений: 152 |
Добавлено: 03-11-2004 10:27 |
Могу, конечно. Генератор - на К155Ла3, выдает верх звукового диапазона и выше, если прибавлять, звук исчезает но ВЧ во вторичке остаеться. Усливаеться сигнал от генератора мощным транзистором(У меня транз знаковой фирмы Тесла ), потом идет транс от блока питания 220/12. Одна нога транса идет на кучу кофейных банок(они являються ёмкостью), другая - на провод(линия передачи). Другой конец провода подцеплен к готовому сетевому блоку питания. Вторая нога блока подцеплена к батарее(Земля - тоже ёмкость). Батарею можно заменить на все те же банки, работать от этого схема не перестанет. Если заинтересовало или что то непонятно- пиши мне, тут вроде как оффтоп получаеться (aileron<//>scatisp.ru(<//> замени на собачку ессно )). Щас вот думаю над увеличением КПД схемы.
|
|
|
Kerseal Группа: Участники Сообщений: 3 |
Добавлено: 03-11-2004 12:25 |
|
У меня выляются в ящике штук 10 готовых таких кондеров. Не знаю откуда они... А прошивать, это смотря чем изолировать. полиэтилен от пакетов, имхо, вполне подойдет. Другое дело, стоит ли возиться? видь сила тока не такая уж большая, зато напряжение огого! |
|
|
Ailer гроссмейстер Группа: Участники Сообщений: 152 |
Добавлено: 03-11-2004 18:28 |
| Попробуй... Энергия она ведь растет пропорционально квадрату напряжения... | |
|
Ailer гроссмейстер Группа: Участники Сообщений: 152 |
Добавлено: 03-11-2004 18:48 |
| Ну... Если ты хочешь получить _ИСТОЧНИК ЭНЕРГИИ_, то придеться тебя обломать - если ты не живешь рядом с радиостанцией - забудь. Максимум что у меня получалось - громкоговорящий детекторный радиоприемник. Для того чтобы сделать источник тока, тебе потребуеться большая куча колебательных контуров, хорошее заземление, и главное - куууча больших антенн. В городских условиях одна антенна - проблема, а тебе надо будет по 1 на радиостанцию... В результате может быть около 10 ма(миллиампер) при напруге вольта 4 получишь... | |
|
Anonymous Гость |
Добавлено: 04-11-2004 06:51 |
|
Ну, в общем-то, это я предпологал.. Но, во превых, мне интересно откуда ты взял такие цифры 4в или 10ма? И еще... Когда крутишь ручку радио приемника, находясь между станциями, что слышишь? Так называемый шум... Который тоже является не чем иным как электромагнитным излучением. И его точно не излучает ни одна радио станция... Вот в качестве рамышления: http://www.efir.com.ua/rus/a.php?r=5&d=1 |
|
|
jab магистр Группа: Модераторы Сообщений: 4243
|
Добавлено: 04-11-2004 15:37 |
|
В кондерах не сила тока, а емкость. Сила тока как раз и зависит от напряжения и сопротивления. Чем меньше емкость соответственно больше внутреннее сопротивление - меньше ток. Для гаусса важен именно ТОК! Можно и 50 вольт питать, только провод потолще и источник помощнее (сам проверял). Одной энергии конденсатора мало, нужно ещё что бы импульс ТОКА был достаточно длинным для переориентации доменов и разгона снаряда. Тут все просто и ничего выдумывать не нужно, все уже придумали до нас приблизительно в 60х годах. З.Ы. у высокого напряжения большие потери на обкладках диэлектрика и сложность комутации. Единственный плюс это отношение массы кондюков к их энергии и тут нужно оптимальное решение искать. |
|
|
Ailer гроссмейстер Группа: Участники Сообщений: 152 |
Добавлено: 04-11-2004 16:59 |
|
Когда крутишь ручку на ДВ/СВ приёмнике, ты по идее слышишь только шумы ионосферы и различные излучения, источники которых находяться около тебя. Если ты вощьмешь детекторный приемник - ты НИЧЕГО не услышишь, т.к энергия этого шума ничтожна. Если говорить о УКВ приемниках, то тут шумит сверхгенератор(блок такой в приемнике), он шумит не от сигнала, он так устроен. Цыфры я получил эксперементально( у меня было ДВ радио, работавшее непосредственно под раздолбанной ДВ станцией. Никаких источников питания, кроме волны там небыло.) |
|
|
ADF без пароля Гость |
Добавлено: 08-11-2004 12:05 |
|
Студенты в общаге делали - окна выходят прямиком на вышку ретрансляционную, метров 200 до нее. Поначалу от излучений бошка трещала. Потом привыфкли. Потом конструкторская мысля пошла. Взяли лампу накаливания, один провод к батарее, другой - за форточку наружу вывесили. Лампа светила непрерывно и довольно ярко. Потом дядя пришел, и вежливо повросил убрать, ибо помехи дает сильные (картина поля то искажаеться при таком концентраторе потребления энергии), хотя сам признался, что с т.з. закона он прикапаца к студентам не может. Но они типа понятлиыве, договорились и больше так не делали.. А вообще - любая железяка ловит в себя ЭМ волны. Но чтобы эту энергию задержть - достаточно выпрямителя из сборки высокочастотных диодов и пары таки-же кондеров. Фактически, это и есть детекторный приемник в чистом виде. только без фильтра принимаемого сигнала - нам ведь энергию наоборот - со всего диапазона собрать надо! Мощнось сильно зависет от антенны. Говорят, если между домами протянуть провод, метров хотя-бы 50, то в нем ТАКИЕ наводки... рядом лучше не стоять! А в грозу вообще пиздец полный... так что еще не забудьте про грозопереключатель. Разрядник такой защитный, от мощных наводок во время грозы.Есть модицикаиии приемника для ловли ЭМ колебаний под ЛЭП. Но они еще проще, хотя идея та-же. |
|
|
jab магистр Группа: Модераторы Сообщений: 4243
|
Добавлено: 09-11-2004 09:58 |
| 100% во время грозы не выдернул провод из компа и пиши прапало! А на время атомного взрыва вообще компьютер лучше в сейф прятать. | |
|
BeAsT мастер Группа: Участники Сообщений: 74 |
Добавлено: 09-11-2004 13:46 |
сейф нужен свинцовый!
|
|
|
vugluskr бывалый Группа: Участники Сообщений: 33 |
Добавлено: 10-11-2004 19:29 |
|
А как Н.Тесла делал в своей коробочке?, я где-то читал, что она на резонансе работала... А планета Земля какие-нибудь электро-магнитные волны не излучает сличяйно?? |
|
|
Ailer гроссмейстер Группа: Участники Сообщений: 152 |
Добавлено: 11-11-2004 12:57 |
| Хы =) Если б мы знали, что было в той коробочке..... | |
|
jab магистр Группа: Модераторы Сообщений: 4243
|
Добавлено: 11-11-2004 15:25 |
| байки | |
|
vugluskr бывалый Группа: Участники Сообщений: 33 |
Добавлено: 11-11-2004 19:51 |
|
А что про планету? вроде какой-то учёный пытался найти/зарегистрировать гравитационные волны, но вроде у него ничего не вышло, у них длина волны ну очень большая. |
|
|
Gordon гроссмейстер Группа: Участники Сообщений: 131
|
Добавлено: 14-11-2004 20:32 |
|
А в чём фишка? Можно и вообще без проводов, если частоту повыше, да антенну получше :) |
|
|
NEOMEN Гость |
Добавлено: 18-11-2004 14:45 |
| Господа немогбы ктонибудь мне расказать про обычный шокер его схему и принцип работы просто очень мног читал про них в инете и ничего не понел, больше всего меня интерисует трансформатор как его правельно сделать и как правельно расчитать | |
|
Paradoxx84 магистр Группа: Участники Сообщений: 309
|
Добавлено: 19-11-2004 10:16 |
| а ты глянь на high.h1.ru. там куча девайсов-высоковольтные трансформаторы. током от ных ебашит нехило :) это собственно и есть шокер. | |
|
veles гроссмейстер Группа: Участники Сообщений: 236
|
Добавлено: 19-11-2004 21:10 |
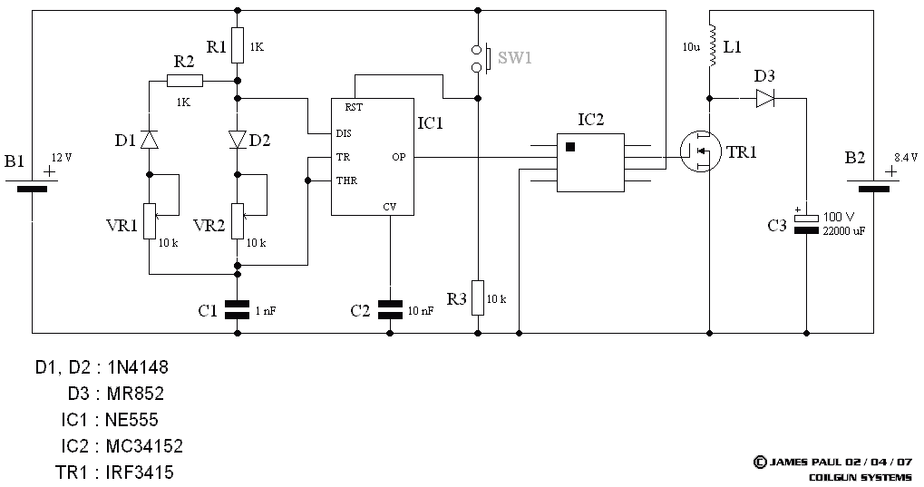
Вопрос глупый,но всё же я хотел уточнить у Stalina насчёт кйлгансовского преобразователя:выходным конденсатором(кот. является конденсатором питания ГГ) является С3(см.схему) или же выходное напряжения подаётся куда-то в другое место?
|
|
|
Stalin бывалый Группа: Участники Сообщений: 46
|
Добавлено: 21-11-2004 12:25 |
| Да,С3-это тот кондер.Напряжение на нем невысокое (max 150 v),но зато по-моему у коилгановского преобразователя,при правильно подобранных элементах схемы,мощность выше,чем у трансформаторного. | |
|
veles гроссмейстер Группа: Участники Сообщений: 236
|
Добавлено: 21-11-2004 15:56 |
| ясно.спасибо.А я вот сделал схемку тож на ne555,а она оказалась нерабочей-что на входе,что на выходе одно напр. ;) | |
|
NEOMEN Гость |
Добавлено: 22-11-2004 14:11 |
| А можно поподробней как сделать этот самый высоковольтный трансформатор(Но только чтоб не насмерь током бил :))) | |
|
gest Гость |
Добавлено: 24-11-2004 02:32 |
| http://talks.guns.ru/forumtopics/35.html |
| Страницы: << Prev 1 2 3 4 5 ...... 34 35 36 37 Next>> |
|
| Gauss2k - gauss gun у тебя дома / Электроника и Электротехника / АРХИВ ПОСТОВ раздела "Электроника и Электротехника" |